Compreender o processo de melhoria contínua é crucial para manter suas atividades e resultados sempre atualizados. É por meio dessa metodologia que você identifica o que funciona ou não na sua organização e quais mudanças aplicar.
Essa prática precisa ser parte da cultura interna e do dia a dia dos colaboradores. Afinal, como o próprio nome sugere, o processo de melhoria contínua é cíclico e, portanto, exige cuidado, atenção e periodicidade, além de ferramentas que auxiliem na conquista dos benefícios.
Um dos sistemas que ampara a melhoria contínua, aliás, é o BPMS (software de gestão de processos de negócios). Conforme a Mordor Intelligence, o setor, já avaliado em US$ 16,73 bilhões, deve avançar 11,83% e alcançar os US$ 26,26 bilhões até 2030. O principal motivo por trás da adoção dessa ferramenta é justamente a possibilidade de melhorar continuamente as conquistas.
Ou seja, independentemente dos seus objetivos, sempre existe margem para o aprimoramento. Por este motivo, a melhoria constante é tão importante. É por meio dessa metodologia que você reduz desperdícios, reavalia seus procedimentos e, sempre que possível, atualiza, altera ou elimina o que for melhor para o negócio.
Então, vamos falar sobre o processo de melhoria contínua? Nas próximas linhas, você entende o que é e vê exemplos para promover uma melhor experiência aos seus clientes.
Boa leitura!
O que é melhoria contínua de processos?
A melhoria contínua de processos envolve um conjunto de ações e estratégias com o objetivo de aperfeiçoar o ecossistema da empresa. Dessa forma, é possível agregar mais valor ao trabalho e aos produtos e serviços.
Ao adotar um processo de melhoria contínua, você tem um panorama sobre a realização das tarefas. Ao identificar e corrigir os gargalos, você evita falhas e atrasos, promove a eficiência e otimiza a produtividade dos fluxos de trabalho.
Contudo, não basta saber o que é melhoria contínua: você precisa conhecer sua importância e como se aplica às organizações.
Qual é a importância do processo de melhoria contínua?
Seguir o processo de melhoria contínua é importante para uma visão detalhada sobre todas as etapas e ações da empresa. Essa abordagem permite identificar falhas e otimizar os fluxos continuamente. Atrelada a uma boa ferramenta de gestão, a cultura de atualização constante oferece soluções para potencializar resultados e manter a competitividade diante de um mercado altamente volátil.
Sem a melhoria contínua, sua empresa pode sofrer diversos impactos ao longo do tempo, como:
- prejuízo financeiro;
- atrasos em relação à concorrência;
- má reputação;
- insatisfação dos clientes;
- perda de consumidores.
Ou seja, a importância do processo de melhoria contínua é indiscutível. Ao conhecê-la, você fica mais preparado para acompanhar o ciclo completo da disciplina.
Qual o ciclo de melhoria contínua?
O ciclo de melhoria contínua mais conhecido atualmente é o PDCA:
- P (plan), planejar;
- D (do), executar;
- C (check), checar;
- A (act), agir.
Para esclarecer, veja um exemplo prático: imagine uma empresa que deseje melhorar o atendimento ao cliente. Neste sentido, podemos dizer que:
- na etapa de planejamento, a empresa mapeia o processo de atendimento para identificar os gargalos e, então, propor melhorias;
- em seguida, na execução, é hora de implementar as mudanças com uma equipe piloto, se possível, em ambiente de testes;
- na etapa de checagem, é importante medir o tempo de resposta e, claro, o nível de satisfação dos clientes;
- por fim, na fase de ação, você aplica as mudanças de modo permanente na companhia.
E pronto! Agora, mais do que saber quais são as quatro etapas do ciclo PDCA, você sabe a importância de cada uma. O próximo passo é conhecer alguns exemplos de aplicação do processo de melhoria contínua.
Cinco métodos de aplicação do processo de melhoria contínua
Para te auxiliar a entender mais sobre o processo de melhoria contínua, veja, a seguir, cinco métodos que te ajudam a conquistá-lo.
1. Metodologia ágil
Metodologia ágil é uma filosofia de suporte para métodos que viabilizam entregas constantes de valor com foco na satisfação do cliente. Por meio dessa tática, você divide os projetos em ciclos, com base nos feedbacks dos consumidores.
Dessa forma, você experimenta novos procedimentos continuamente e otimiza os projetos por meio da alocação de recursos, com mais facilidade e assertividade, conforme o necessário para melhorar a qualidade dos produtos e serviços.
O ciclo da metodologia ágil é, basicamente, o seguinte:
Fonte: Witix.
2. Design thinking
Pensar em um design intuitivo, agradável e totalmente voltado para a simplificação de processos e obtenção de resultados faz toda a diferença para a equipe. O design thinking evolui com a empresa e se adapta às necessidades da companhia.
Em resumo, trata-se de uma disciplina que organiza as ideias e possibilita a tomada de decisões e um fluxo de processos mais aprimorado. Um exemplo clássico do design thinking é a aplicação na construção de aplicativos com interface simples e fácil de navegar.
O design thinking funciona com base nos seguintes aspectos:
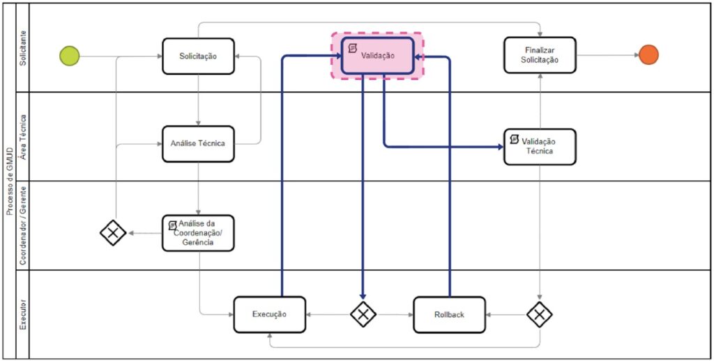
3. BPM
O BPM (Business Process Management) é uma visão de ponta a ponta de processos, capaz de reduzir o tempo de entrega de meses para semanas. Quando bem estruturada, essa metodologia também auxilia na redução dos gastos operacionais e eliminação de erros, graças à padronização dos procedimentos.
Esse sistema de gestão facilita o trabalho dos administradores e garante processos e resultados mais sistematizados e customizados, com menos chance de variabilidade.
Na área de produção, por exemplo, o mapeamento de processos identifica defeitos em um produto antes da sua entrega ao consumidor. Veja, na imagem a seguir, como é o ciclo do BPM:
Fonte: Plataforma Lecom.
4. Análise SWOT
A análise SWOT ajuda na identificação de pontos fortes e fracos e das oportunidades e ameaças do mercado. Na prática, esta metodologia permite a avaliação do que funciona ou não e do que você pode implementar ou eliminar do seu fluxo de trabalho para obter melhores resultados.
Com essa ferramenta, você tem mais tranquilidade na tomada de decisões estratégicas e segurança para propor melhorias por meio da identificação de gargalos ou chances de elevar a qualidade dos seus resultados.
Veja a representação da análise SWOT:

Fonte: Rock Content.
5. Matriz GUT
Este é outro exemplo de ferramenta para aplicar a melhoria contínua de processos que leva em consideração três aspectos: gravidade, urgência e tendência. A partir dessas informações, você organiza suas atividades e demandas com base no que é prioridade no momento. Assim, todo o fluxo de trabalho fica mais estratégico e assertivo.
A representação da matriz GUT é assim:

Fonte: Rock Content.
Os 3 pilares da melhoria contínua
O papel dos pilares da melhoria contínua é garantir o pleno funcionamento da metodologia. Cada fundamento sustenta a cultura e as práticas para assegurar o aperfeiçoamento constante das atividades, entregas e pessoas.
Veja, na tabela a seguir, os detalhes sobre as três principais bases.
| Pilar | Conceito e utilidade |
| Continuidade | Como o próprio nome diz, a busca pela melhoria é contínua. A ideia desse fundamento é evitar a estagnação, criar um ciclo virtuoso de evolução constante e gerar vantagem competitiva sustentável diante da concorrência. |
| Benefícios para todos | A melhoria contínua deve ser benéfica para todos os envolvidos: desde colaboradores até investidores, clientes, administradores e a sociedade. A ideia é aumentar o engajamento e motivação e reforçar a sustentabilidade das mudanças. |
| Cultura | O processo de melhoria contínua deve ser o DNA da companhia, não apenas uma iniciativa isolada. Sem cultura, as evoluções dependem apenas de projetos ou pessoas específicas, e não de todo o ecossistema da companhia. |
Ao implementar esses três pilares no seu negócio, as oportunidades de melhorias são maiores, uma vez que partem não apenas dos administradores, mas dos colaboradores, investidores e todos os indivíduos envolvidos no fluxo.
Como implementar a melhoria contínua?
Pronto, agora você já sabe mais sobre o processo de melhoria contínua, portanto, o próximo passo é implementar essa metodologia no seu negócio! Para te ajudar nesse sentido, veja o passo a passo abaixo.
1. Mapear e analisar os processos atuais
Nesta fase, você precisa entender como acontecem os processos atualmente para identificar os gargalos e pontos críticos. Utilize fluxogramas e converse com os envolvidos para capturar detalhes e compreender profundamente o funcionamento das atividades.
2. Identificar ineficiências e oportunidades de melhorias
Aqui, o objetivo é descobrir quais são as falhas, os desperdícios e, claro, os pontos de melhoria. Classifique cada aspecto, positivo ou negativo, envolva os colaboradores e documente todas as informações.
3. Definir objetivos e metas mensuráveis
Ao ter direcionamento, você organiza as suas atividades de modo a conquistar os seus objetivos com mais facilidade. Este é o momento de selecionar os aspectos críticos do seu negócio e definir metas mensuráveis, bem como as métricas de acompanhamento para cada uma.
4. Testar a melhoria em pequena escala
Valide as mudanças em ambiente controlado, a título de teste, para acompanhar o funcionamento das novas soluções. Aqui, a ideia é identificar os eventuais gargalos e eliminá-los, para garantir o pleno funcionamento das atividades — e, claro, a melhoria contínua em si!
5. Monitorar resultados e ajustar
Após os testes, implemente as mudanças na organização e monitore os resultados para acompanhar os frutos do seu trabalho. Sempre que necessário, ajuste os processos, implemente novas tecnologias e busque inovar sempre que possível.
6. Criar uma cultura organizacional focada em melhoria contínua
Por fim, a última (e provavelmente mais importante) etapa é a criação de uma cultura organizacional 100% focada na melhoria contínua. Aqui, a ideia é que você inclua todos os colaboradores, investidores, gestores e outros indivíduos na tomada de decisões e os mantenha cientes dos objetivos e processos do negócio.
Dessa forma, além de incentivar a participação geral em busca das metas da empresa, você passa por todo o processo de melhoria contínua de forma mais fácil, segura e assertiva.
É hora de aumentar a eficiência operacional
Agora que você já sabe como funciona o processo de melhoria contínua, que tal aumentar a eficiência operacional e priorizar o crescimento sustentável do seu negócio?
Com a Lecom Tecnologia, você desenha, automatiza e acompanha todos os fluxos de trabalho de forma mais simples e autônoma, além de integrar departamentos e sistemas para garantir controle total dos processos.
Já imaginou centralizar todas as suas demandas e identificar possíveis problemas com uma possibilidade de correção mais segura e assertiva?
Então você pensou na Lecom! Aqui, promovemos a transformação digital do seu negócio sem burocracia e com resultados garantidos.
Solicite uma demonstração completa agora mesmo e veja como podemos te ajudar a conquistar a melhoria contínua!